考研人速看!广州美术学院2025考研进入复试初试成绩基本要求
2025/3/13 16:43:24
来源: 网络
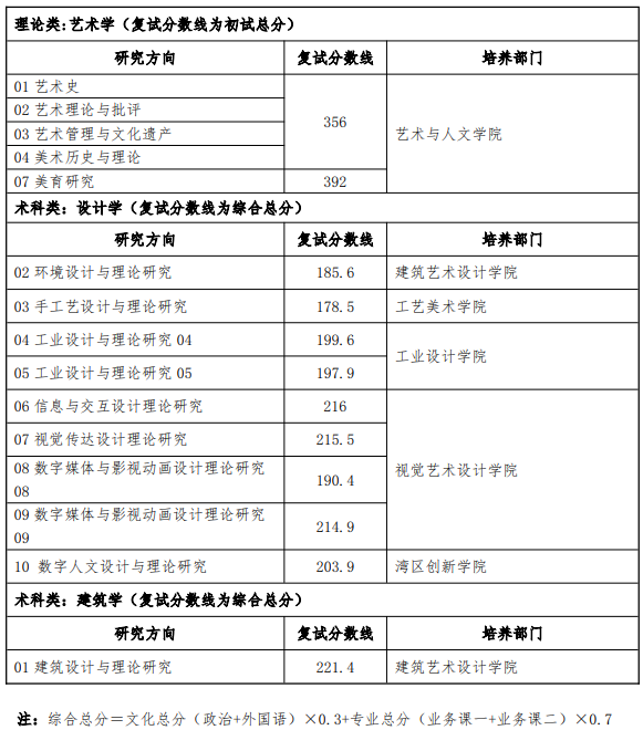
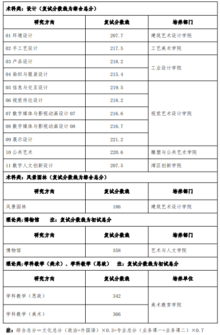
2025考研复试即将到来,又一所院校公布了2025考研复试分数线!广州美术学院公布2025年研究生招生考试考生进入复试的初试成绩基本要求,具体考研复试、考研调剂安排和海天考研复试直通班指导老师一起看看吧!



更多往年国家线:点击查看
大家及时关注各院校考研复试安排,海天考研网也持续更新!初试只是敲门砖,复试才是决定你上岸的关键因素!2025海天考研复试辅导班,帮助同学们进行考研复试技巧点拨、英语听力辅导、复试调剂等,提前了解提前备考,上岸更有把握!


热门推荐



