2026考研扫盲:我有资格考研吗?
2024/11/20 15:42:47
来源: 网络
很多同学刚开始准备2026考研,或者想要了解考研的同学经常问海天考研集训营老师们一些非常基础,又非常共性的考研常识问题,于是,今天海天考研网就给同学们总结了以下考研萌新小白常咨询的基础问题,考研需要什么学历,我有资格考研吗?需要的同学收藏保存好,身边有考研的同学朋友也可以转给他们。
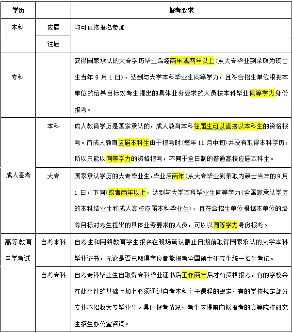
对于不同的学历,有不同的要求。
如果你是统招全日制本科,那么可直接报名参加;

如果你是参加的成人高考已经取得本科学历,也可直接报名参加,但如果是还没取得本科学历,只能以同等学力的资格报考;
如果你是专科(含参加成人高考取得的专科学历、自考专科),需要毕业两年或两年以上以同等学力的资格报考。
目前同学们处于考研了解择校的阶段,可以先看看考研基本条件是否符合,往年院校专业分数是否适合自己,再定制考研备考方案。北京海天2026考研寄宿集训营,封闭教学密训点睛,全面梳理考点,政英数考点串讲,初试复试答题技巧汇总,全真模拟测评,想要逆袭985的同学不妨来了解一下~

热门推荐




