西华师范大学政治与行政学院2025考研初试科目调整
2024/8/27 11:21:15
来源: 网络
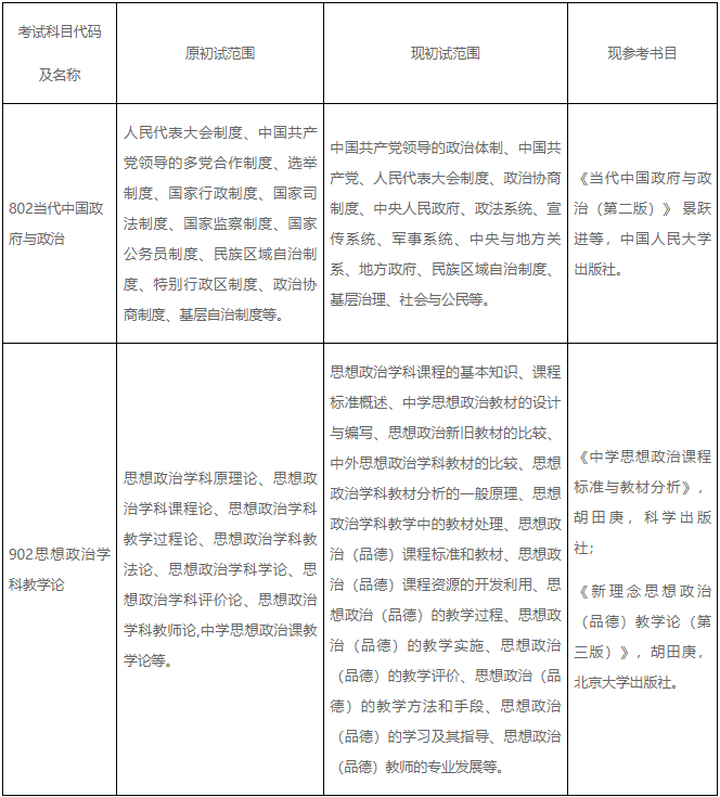
2025考研生要注意啦,每年9月份,各个考研院校会陆续发布当年考研招生简章,考研专业目录、初试复试参考书目等,西华师范大学政治与行政学院发布2025硕士研究生初试科目调整,海天考研网为大家整理如下。
各位考生:
为适应学科发展及学院研究生人才选拔的需求,经研究,我院对2025年硕士研究生招生考试初试专业课科目调整如下:

最终以《2025年西华师范大学硕士研究生招生专业目录》和《2025年西华师范大学硕士研究生招生初试考试科目考试范围》为准。
特此通知,欢迎各位考生报考!
西华师范大学政治与行政学院
2024年8月14日
公告详情:https://pa.cwnu.edu.cn/info/1099/15592.htm
对自己成绩没有把握的2025考研生,可以提前研究一下往年试题情况和分数情况,考研择校要慎重,多关注考研目标院校动态。海天考研冲刺集训营老师提炼核心知识点多维度分析政治、数学、英语、专业课核心考点,强化答题技巧,科学备考1v1合理定制规划,助力2025研究生初试、复试备考,快加入一起复习吧!

热门推荐




