考研数学:三大科目知识结构图
2018/5/22 10:56:10
来源: 本站
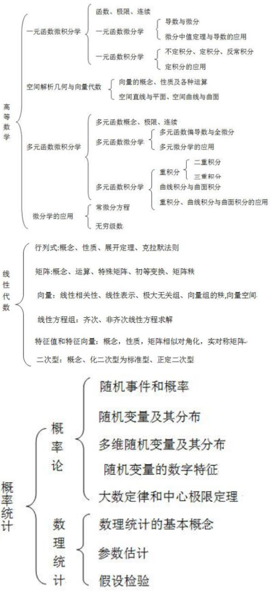
考研数学是考研科目中最容易拉开分数的科目,想要提高数学的成绩,那就要对数学的体系、知识点有详细的了解,以及公式的熟练运用等等。现在小编就为大家分享三大科目的知识点结构图,让同学们能够清晰直观的把握考研数学。

数学成绩的提高离不开长期的积累,同学们一定要做好充分的准备,数学知识点、抓考点和重点、解题训练等等,都有利于成绩的提升。

下一篇:考研数学历年必考10大简单题型
热门推荐



