中国人民大学法学院关于举办“2018年卓越法律人才学术夏令营”活动的公告

2018/5/17 10:35:41 来源: 本站
分享:

    海天考研整理了中国人民大学法学院2019年保研夏令营的相关信息,给准备参加保研夏令营的同学一些帮助,以下为具体内容:

  重要提示:

  1.本次夏令营选拔以下专业的2019年推荐免试攻读法学硕士研究生:法学理论、法律史、宪法学与行政法学、刑法学、民商法学、诉讼法学、经济法学、环境与资源保护法学、国际法学、知识产权法学(含2年制和理工农医背景3年制)、比较法、社会法学等12个专业。

  2.本次夏令营同时选拔2019年法律硕士(法学、非法学)推荐免试攻读硕士研究生。

  3.本次夏令营将根据中国人民大学接收推免生的相关规定确定预录取名单,夏令营之后将不再安排其他的推荐免试选拔复试。

  4.理工农医背景的知识产权法专业学生必须参加本次夏令营。

  活动时间:2018年7月6日~8日

  一、申请资格

  (一)推免意向为法学硕士、法律硕士(法学)研究生

  1.申请人须为本科院校是有推荐免试权的国家重点院校且本人有望获得2019年推免资格的、优秀应届法学专业本科毕业生;

  2.本科为理工农医背景的应届毕业生,只限申报知识产权硕士(三年制)推免生;

  3.申请人专业排名和综合素质排名在本科学校均名列前茅。申请法学硕士推免项目的985学校学生排名30%以内;211学校学生排名10%以内(理工农医背景学生除外);其他高校学生排名前5%以内(理工农医背景学生除外);申请法律硕士(法学)推免项目的学生原则上要求年级排名在前10%以内;

  4.申请法学硕士推免项目的学生应具有良好的法学研究素质、浓厚的学术兴趣和从事高水平法学研究的志向;申请法律硕士(法学)推免项目的学生应具有良好的专业素质和法律知识运用能力;

  5.申请人应具有较好的外语水平,即国家英语六级考试成绩须达到426分以上,或有其他证明本人外语能力的正式成绩证明(如托福、雅思、小语种成绩等)。

  (二)推免意向为法律硕士(非法学)研究生

  1.申请人须为本科院校是有推荐免试权的国家重点院校且本人有望获得2019年推免资格的、优秀应届非法学专业本科毕业生(普通高等学校本科专业目录法学门类中的法学类专业[代码为0301]毕业生不得报考);

  2.申请人专业排名和综合素质排名在本科学校均名列前茅;

  3.申请人应具有较好的外语水平,即国家英语六级考试成绩须达到426分以上(或具备同等水平的其他种类外语国家级考试成绩);

  4.申请人核心课程考核成绩为优秀,对于有专业研究潜力和学业进步潜力的学生,将作为重点考核和选拔对象;

  5.申请人应具有较强的独立调查研究、综合分析问题、解决问题的能力。我院鼓励有以下突出表现的学生申请夏令营:在某方面有特殊才能,对专业特定领域有一定研究;有公开发表的与所申请专业相关的科研论文或著作,且达到较高水平;参加社会实践活动并写出具有重要价值的调查报告;参加专业领域全国学术活动获奖;在境外知名大学学习一年以上等。

  二、网上申请

  (一)申请人应于2018年5月10日8:00-5月30日24:00,登录中国人民大学法学院网站(http://www.law.ruc.edu.cn/)“招生”栏目点击“夏令营”,进入报名系统填写《中国人民大学法学院2018年卓越法律人才学术夏令营申请表》(含封面、申请表、自述)。

  (二)申请人应于5月31日(含当日)前寄达或送达以下申请材料一套(按以下顺序排列)。

  1.下载打印的《中国人民大学法学院2018年卓越法律人才学术夏令营申请表》(含封面、申请表、自述三个部分),按表中提示签字盖章;

  2.学生证盖钢印和注册面及身份证的正反面复印件(均复印在一张A4纸的正反面);

  3.申请人1-5学期成绩单原件(需盖学校教务部门公章);

  4.英语六级证书复印件或其它外语水平的证明复印件;

  5.本科在校期间获奖证书复印件(校级及以上等级且不超过三项);

  6.本科在校期间参加社会实践情况证明材料复印件(不超过三项);

  7.本科在校期间虽未发表但能体现本人研究能力的独立撰写论文情况(不超过二项),申报法律硕士(非法学)提供的论文不限专业;

  说明:如申请时已经完成学校要求的学年论文,应提交经教务部门确认为最终版本的学年论文一份,论文封面须有指导教师的亲笔签字、成绩及电话号码;另一份论文如为非公开发表的文章,申请人签署“独创性声明”。

  8.本科在校期间已发表研究成果情况(如有就交,不超过二项),申报法律硕士(非法学)提供的研究成果不限专业;

  9.担任学术刊物编辑的学生需提交能够证明其参与编辑工作的样刊或样书。

  以上材料按顺序排列好,一次性寄送,我院不接受补寄材料,过时一律不予受理。所提交的所有材料,一旦发现有作假行为,立即取消夏令营营员、优胜者资格。

  法学硕士的申报材料邮寄地址:北京市海淀区中关村大街59号,中国人民大学法学院617办公室,法学硕士教务老师收,电话:010-82509228,信封右上角注明“法学硕士夏令营材料”。

  法律硕士的申报材料邮寄地址:北京市海淀区中关村大街59号,中国人民大学法学院617办公室,法律硕士教务老师收,电话:010-62511339,信封右上角注明“法律硕士(法学/非法学)夏令营材料”。

  *为避免材料丢失,建议使用顺丰或者ems快递,以便集中收取,这两家快递可直接送达办公室,其他快递可能影响材料接收。

  三、审核录取

  夏令营的材料审核遴选工作将在6月15日结束,并在中国人民大学法学院网站上公布入选夏令营学生名单,不另行通知。

  拟招收法学硕士夏令营营员不超过130人;

  拟招收法律硕士(法学)夏令营营员不超过60人(其中本院不超过20人);

  拟招收法律硕士(非法学)夏令营营员不超过140人。

  四、活动安排

  具体日程(活动内容暂定,以报到时通知为准):

具体日程.png

  五、考试内容

  (一)面试

  专业课面试,采用师生互动及辩论赛形式,70分;外语面试,采用抽题后小组讨论的形式,主要考察学生外语听说能力、参与互动的能力,30分。

  (二)笔试

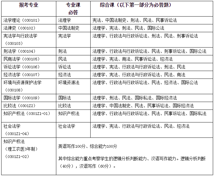
  1.法学硕士(笔试成绩以专业课、综合课两科的平均分计算)

  试题说明:考试题目较为灵活,主要考察学生对法学知识的理解能力及其运用能力。

  专业课满分100分。综合课满分100分,试题包含五个部分,其中第一部分为必答,40分;其余四个部分任选二个部分作答,各30分;多答题不累加分数。考试科目见下表所列。

报考专业.png

  2.法律硕士(法学)(笔试成绩以基础课、专业课两科的平均分计算)

  试题说明:考试题目较为灵活,主要考察学生对法学知识的理解能力及其运用能力。

法硕考试科目.png

  3. 法律硕士(非法学)

  重点考察学生的逻辑分析能力,综合判断能力和写作能力。

  考试包括:

  (1)公民法律常识(30分)。主要考察考生作为公民应该掌握的法律基础知识等,试题内容涉及宪法基本知识和日常法律常识。

  (2)逻辑推理(30分)。主要考察考生对各种信息的理解、分析、判断,以及相应的推理、论证、比较、评价等逻辑思维能力,试题内容涉及自然、社会和人文等各个领域。

  (3)写作(40分)。主要考察考生的分析论证能力和文字表达能力,通过材料分析和论说文两种形式进行测试。

  六、特别说明

  (一)夏令营优胜者被我校推免录取,还需学生获得本科所在学校的推免资格。

  (二)我院为北京市区以外(含北京郊区)高校学生提供夏令营期间在中国人民大学的食宿,报销学生高校所在地至北京的火车硬座车票或高铁二等座车票。

  (三)本通知为初拟方案,各专业的具体活动日程安排将在法学院网站公告,或在报到时发放。

  (四)复试名单中未按规定时间报到者视为自动放弃入营资格。

  (五)营员报到后应全程参加夏令营活动,无故缺席者将被取消营员资格。

  七、联系方式

  法学硕士咨询电话:010-82509228

  法律硕士咨询电话:010-62511339

  网址:中国人民大学研究生院:http://pgs.ruc.edu.cn

  中国人民大学法学院:http://www.law.ruc.edu.cn/招生栏目

  八、未尽事宜,随时在我院报名系统及官方网站中公布,请密切关注。

  欢迎有意报考我院推荐免试研究生的同学积极申报并参加此次夏令营活动!

  中国人民大学法学院

  2018年4月

  附:理工农医背景学生申请知识产权硕士推免参考材料

  2019年计划在校本部(北京)以推荐免试方式招收具备理、工、农、医学科背景的知识产权法专业法学硕士生。

  专业代码: 0301Z1 ,方向代码: 02 ,拟招收15 人。学制:三年;毕业后学位为:知识产权法专业,法学硕士学位研究生。

  专业介绍

  1986年,我国第一个知识产权教学与研究机构——中国人民大学知识产权教学与研究中心成立。20世纪80年代,中国人民大学率先在全国高校中设置知识产权法专业,招收知识产权法第二学士学位生,并在民商法学中招收知识产权方向硕士研究生、博士研究生以及博士后研究人员。随着我国经济快速发展,尤其随着中央提出实施创新型国家战略、国家知识产权战略、国家创新型人才战略后,知识产权人才培养被提升到了前所未有的战略高度,社会也亟需高层次的知识产权专门人才。中国人民大学又于2007年开始在全国率先招收知识产权法专业的法学硕士、博士研究生和博士后研究人员,并于2009年成立知识产权学院。2001年,联合国教科文组织在中国人民大学设立了亚太地区唯一的版权与邻接权教席。中国人民大学知识产权学院成立后,该学院成为教席的主要依托机构。到目前为止,中国人民大学已经培养出近千名各层次知识产权专业或方向的学生。近年来,已派出十余名学生赴联合国世界知识产权组织实习。

  中国人民大学在总结20多年来知识产权人才培养的经验的基础上,从理、工、农、医学科毕业生中招收知识产权法学硕士研究生。这是我国高校第一次直接从理、工、农、医学科中通过所在院校推荐的方式招收知识产权法学硕士研究生,旨在培养国际化的知识产权应用型高级人才。为突出此类人才培养模式的特点,学校将扩大应用课程的教育,并聘请企业界和司法实务界专家开设多门知识产权法应用型课程,并提供实习机会;学校为学生提供多种奖学金,其中包括校研究生基本奖学金、飞利浦知识产权奖学金、隆天国际知识产权奖学金、浩天知识产权奖学金以及法学院为研究生设立的其他奖学金。

  推免笔试科目:英语写作100分、综合能力100分

  其中综合能力重点考察学生的逻辑分析判断能力、汉语写作能力。

  逻辑分析判断(40分),汉语写作(60分)。

中间广告图.jpg

活动专题